我省2021年高职(专科)升本科招生录取工作即将开始,现将录取工作的有关事项公告如下:
一、划定录取分数线
我省高职(专科)升本科招生录取分数线在考生成绩不低于80分的基础上,按照招生学校各专业计划数1:1比例从高分到低分划定。其中“退役大学生士兵”和“建档立卡贫困家庭毕业生”两个专项计划录取最低控制分数线为划定相应专业录取分数线下20分(详见附件1)。考生成绩不低于划定报考学校相应专业的最低录取控制分数线,则确认为所报考学校相应专业预录取的考生,考生也可向报考学校查询本人的预录取信息。
二、确认录取资格
省考试局向招生学校提供预录考生的电子档案,经招生学校依据报考条件审核后,最终确认录取资格。
被预录取的考生须按招生学校通知规定的时间,持本人居民身份证、专科毕业证以及学籍档案提交给预录取的招生学校,接受学校录取资格审查,并办理录取确认手续,逾期不办理录取确认手续者,视为自动放弃录取资格。报考有关高校“退役大学生士兵”专项计划的考生,还应向预录取高校提交本人《入伍批准书》《退出现役证》;报考有关高校“建档立卡贫困家庭毕业生”专项计划的考生,还应向预录取高校提交本人《建档立卡手册》等材料。对不符合录取条件或报到材料不齐的考生,将取消其录取资格。
三、组织征集志愿
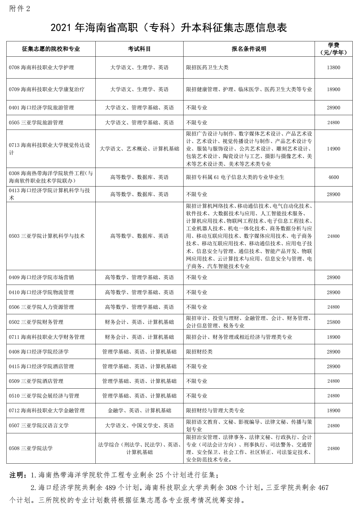
根据我省划定各学校各专业录取最低控制分数线,个别高校部分专业生源不足,仍有剩余计划。为更好地完成专升本扩招工作,给考生增加录取机会,决定将剩余招生计划向与征集招生专业的考试科目相同、分数达到80分(含)以上且未被学校预录取的考生征集志愿。参与征集志愿的学校及专业信息详见附件2。
有意补报征集志愿的考生须于7月8日-10日登录海南省考试局网站(http://ea.hainan.gov.cn/),凭网报“用户名”和“密码”进入专升本报名系统填报征集志愿。逾期不报征集志愿的视为自动放弃。我局将根据征集志愿情况及剩余计划数,按成绩从高分到低分给学校提供考生的电子档案,由学校录取。
附件:1.录取最低控制分数线
2.征集志愿信息表
3.各招生学校联系电话
海南省考试局
2021年6月30日